Seaborn jointplot() – Создание совместных графиков в Seaborn
В этом учебном пособии вы узнаете, как использовать функцию jointplot() в Seaborn для создания информативных совместных графиков. Совместные графики позволяют создавать полезные визуализации, которые отображают как двухмерное распределение (например, точечный график), так и распределение каждой из индивидуальных переменных.
К концу этого руководства вы узнаете следующее:
Что такое совместные участки и когда их можно использовать
Как использовать функцию
sns.jointplot()для создания информативных визуализацийКак настроить совместные графики в Seaborn с помощью различных визуализаций, цветов, заголовков и т. д.
Оглавление
Что такое совместные графики?
Совместные графики позволяют изображать взаимосвязь между двумя переменными (также известную как бивариантная связь), одновременно исследуя распределение каждой из лежащих в основе переменных
Посмотрите на изображение ниже, которое показывает настраиваемую совместную диаграмму, созданную с помощью Seaborn:

На изображении выше мы видим точечную диаграмму, размещенную в центре нашей визуализации. То, что делает совместный график отличным, заключается в отображении распределений (в данном случае, используя графики KDE) по периметру диаграммы. Это позволяет лучше понять, как переменные распределяются вдоль осей x и y.
Давайте теперь рассмотрим функцию sns.jointplot() и различные параметры, которые она предлагает.
Понимание функции Seaborn jointplot()
jointplot()Перед тем как погрузиться в создание совместных графиков в Seaborn, давайте ненадолго остановимся и рассмотрим данную функцию и предоставляемые ей параметры. Хотя данный учебник не охватит все параметры функции, мы изучим все важные из них.
# Понимание функции seaborn.jointplot()
seaborn.jointplot(data=None, *, x=None, y=None, hue=None, kind='scatter', height=6, ratio=5, space=0.2, dropna=False, xlim=None, ylim=None, color=None, palette=None, hue_order=None, hue_norm=None, marginal_ticks=False, joint_kws=None, marginal_kws=None, **kwargs)В блоке кода выше вы можете увидеть определение функции. Мы видим, что существует большое количество параметров. Ниже рассмотрим некоторые важные из них:
data=,x=, иy=представляют DataFrame и метки столбцов, используемые для визуализации нашей бивариативной зависимости.hue=добавляет еще один семантический слой, разделяя переменные на разные цветаkind=определяет тип диаграммы, используемой для отображения бивариантного отношения
Давайте теперь начнем изучать создание совместных графиков в Seaborn.
Создание простого совместного графика с помощью Seaborn
Чтобы создать простой объединенный график в Seaborn, вам нужно передать только три переменные
data=датафрейм, который вы хотите визуализировать,x=иy=представляют собой две переменные, которые вы хотите отобразить в виде заголовков столбцов
Давайте рассмотрим, как мы можем использовать набор данных 'tips', который поставляется вместе с Seaborn:
# Создание примера совместного графика
import seaborn as sns
import matplotlib.pyplot as plt
df = sns.load_dataset('tips')
sns.jointplot(data=df, x='tip', y='total_bill', palette='Set2')
plt.show()В приведенном выше блоке кода мы попросили Seaborn визуализировать взаимосвязь между столбцами 'tip' и total_bill'. Это привело к появлению ниже представленной визуализации данных:

Давайте попробуем понять, что происходит на совместном сюжете выше:
Двумерная зависимость отображается с помощью диаграммы рассеяния, показывая взаимосвязь между двумя переменными
На правом краю графика расположена гистограмма, показывающая распределение переменной
Аналогично, в верхней части гистограмма показывает распределение переменной
В следующем разделе вы узнаете, как добавить дополнительный семантический слой к графику с помощью цвета.
Добавление дополнительных деталей к графикам соединений Seaborn с помощью цвета
Seaborn позволяет добавить дополнительную переменную в совместный график, используя семантическое отображение через параметр hue. Передавая дополнительную переменную с помощью параметра hue=, отображение добавляется в совместный график. Давайте посмотрим, как мы можем передать третью переменную в наш график:
# Добавление цветовой схемы к совместному графику Seaborn
import seaborn as sns
import matplotlib.pyplot as plt
df = sns.load_dataset('tips')
sns.jointplot(data=df, x='tip', y='total_bill', palette='Set2', hue='sex')
plt.show()В представленном блоке кода мы разделили данные на мужчин и женщин. На изображении ниже можно увидеть, что мужчины обозначены зеленым цветом, а женщины - оранжевым. Это касается не только диаграммы рассеивания, но и вновь созданных графиков плотности распределения на краях графика.

Это позволяет нам гораздо лучше понять, при наличии перекрывающихся значений, где мы можем найти значения, принадлежащие подмножеству.
Для построения графиков оценки плотности ядра, вместо точечных диаграмм, в Seaborn jointplot можно передать kind='kde'. Это позволит построить оценку плотности ядра, с разделением по цветовой семантике.
Давайте посмотрим, как мы можем это сделать:
# Изменение типа совместного графика на график ядерной оценки плотности (KDE)
import seaborn as sns
import matplotlib.pyplot as plt
df = sns.load_dataset('tips')
sns.jointplot(data=df, x='tip', y='total_bill', hue='sex', palette='Set2', kind='kde')
plt.show()В указанном выше блоке кода мы добавили только kind='kde', что указало Seaborn нарисовать график плотности распределения вместо диаграммы рассеяния. Это возвращает изображение, показанное ниже:

В следующем разделе вы научитесь добавлять гистограмму к совместному графику Seaborn.
Использование гистограмм в совместных графиках Сиборна
Диаграммы оценки плотности распределения, хотя и информативны, могут быть поняты не всеми, особенно пользователями без технической подготовки. В таких случаях добавление гистограммы может быть более подходящим решением. Для добавления гистограммы к совместной диаграмме в Seaborn, можно использовать параметр kind='hist', как показано ниже:
# Изменение типа совместного графика на гистограмму
import seaborn as sns
import matplotlib.pyplot as plt
df = sns.load_dataset('tips')
sns.jointplot(data=df, x='tip', y='total_bill', hue='sex', palette='Set2', kind='hist')
plt.show()В приведенном выше блоке кода мы изменили аргумент параметра kind=. Это позволило нам построить матрицу тепловой карты гистограммы непосредственно на самом графике, а также гистограммы на краях графика, как показано ниже:

Аналогично, мы можем создавать шестиугольные графики, что и будет изучено в следующем разделе.
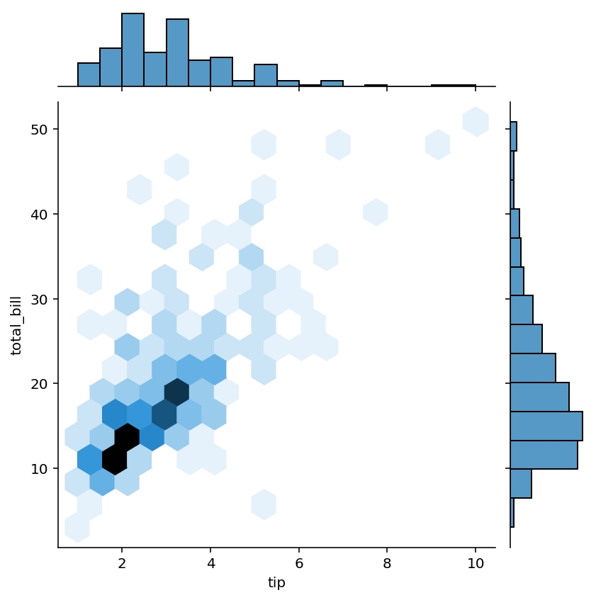
Использование шестнадцатеричных графиков в совместных графиках Seaborn
Мы можем довести настройку нашего совместного графика в Seaborn до нового уровня, используя hexplot вместо тепловой карты гистограмм. Это часто выглядит более визуально привлекательно, позволяя конечным пользователям лучше интерпретировать непрерывный характер некоторых данных.
Чтобы построить шестиугольный график (hexplot) в функции совместного распределения Seaborn (jointplot), вы можете передать kind='hex' в функцию sns.jointplot(). Давайте посмотрим, как это сделать:
# Изменение типа совместного графика на гексагональный график
import seaborn as sns
import matplotlib.pyplot as plt
df = sns.load_dataset('tips')
sns.jointplot(data=df, x='tip', y='total_bill', palette='Set2', kind='hex')
plt.show()В приведенном выше блоке кода мы использовали kind='hex', который указал Seaborn сгенерировать приведенный ниже график:

Используя гексагональную диаграмму, данные больше напоминают точечную диаграмму. Это может быть менее сложно для понимания непрофессионалами.
Построение графика регрессии в Seaborn Joint Plots
Одна из наиболее распространенных задач, которую вы можете захотеть выполнить, - это построение регрессионного графика между двумя переменными. Это позволит вам лучше понять, существует ли между ними коррелированная связь.
Чтобы построить график регрессии, вы можете передать kind='reg' в функцию sns.pairplot(). Это показано в приведенном ниже блоке кода:
# Изменение типа совместного графика на график регрессии
import seaborn as sns
import matplotlib.pyplot as plt
df = sns.load_dataset('tips')
sns.jointplot(data=df, x='tip', y='total_bill', palette='Set2', kind='reg')
plt.show()Используя регрессионный график в парном графике, будут изменены два ключевых элемента:
К диаграмме рассеяния будет добавлена линия регрессии с доверительным интервалом
На гистограммах, вдоль края графика, будет наложена линия KDE.
Приведенное действие возвращает изображение ниже:

В следующем разделе вы узнаете, как строить график остатков в совместных графиках Seaborn.
Построение остаточного графика в Seaborn Joint Plots
Теперь, когда вы узнали, как строить график регрессии в совместном графике Seaborn, вы можете также захотеть построить график остатков. График остатков покажет остатки вдоль рассчитанной линии регрессии, что позволит вам лучше понять точность линии регрессии.
Чтобы построить график остатков в совместном графике Seaborn, вы можете передать kind='resid' в функцию sns.pairplot(). Это показано в приведенном ниже блоке кода:
# Изменение типа совместного графика на график остатков
import seaborn as sns
import matplotlib.pyplot as plt
df = sns.load_dataset('tips')
sns.jointplot(data=df, x='tip', y='total_bill', palette='Set2', kind='resid')
plt.show()При построении линии остатков создается результирующая точечная диаграмма. Однако, в отличие от отображения абсолютных значений, для каждой точки данных показывается разница от рассчитанной регрессионной линии.

В следующих разделах вы узнаете, как настроить ваш совместный график, изменив его размер и добавив настраиваемые названия и метки.
Изменение размера совместного графика Seaborn
Чтобы изменить размер совместной диаграммы Seaborn, можно использовать аргумент height=. Фигура всегда будет квадратной, что означает, что вам не нужно беспокоиться о ширине размера.
По умолчанию Seaborn использует размер 6. Давайте посмотрим, как мы можем изменить его на размер 5:
# Изменение размера совместного графика Seaborn
import seaborn as sns
import matplotlib.pyplot as plt
df = sns.load_dataset('tips')
sns.jointplot(data=df, x='tip', y='total_bill', palette='Set2', hue='sex', height=5)
plt.show()Изменив высоту нашего совместного графика до пяти, мы получаем изображение, показанное ниже (обратите внимание, что оно немного меньше, чем прежде):

В последнем разделе ниже вы узнаете, как настроить совместный график Seaborn с заголовком, метками осей и легендой.
Настройка совместного графика Seaborn с заголовком, метками осей и легендами
Добавляя и настраивая заголовки и подписи осей, вы можете существенно упростить восприятие ваших графиков. Seaborn предоставляет значительную гибкость в добавлении и настройке заголовков и подписей осей. Аналогично, изменяя легенду Seaborn, вы можете лучше направить внимание на определенные элементы.
#Настройка совместного графика Seaborn
import seaborn as sns
import matplotlib.pyplot as plt
df = sns.load_dataset('tips')
joint = sns.jointplot(data=df, x='tip', y='total_bill', palette='Set2', hue='sex')
joint.set_axis_labels('Tip Amount', 'Total Bill')
joint.fig.suptitle('Sample Joint Plot in Seaborn', weight='bold', size=18)
joint.fig.tight_layout()
plt.legend(loc='lower right')
plt.show()В приведенном выше блоке кода мы настроили подписи осей, используя метод set_axis_labels(), который принимает подписи в виде строк. Затем мы добавили заголовок с помощью метода fig.suptitle(), так как рисуем объект на уровне фигуры. Наконец, мы разместили легенду в нижнем правом углу. Это дает изображение ниже:

Изображение выше теперь выглядит намного чётче. Это может быть важной задачей при подготовке визуализаций данных к презентации.
Заключение
В этом уроке вы научились использовать функцию jointplot() в Seaborn для создания информативных совместных графиков. Совместные графики позволяют создавать полезные визуализации, которые отображают как бивариативное распределение (например, точечную диаграмму), так и распределение каждой из отдельных переменных. Сначала вы научились создавать простые совместные графики. Затем вы узнали, как настраивать тип основного графика. Наконец, вы узнали, как настроить график, используя размер, заголовки и метки осей.
Дополнительные ресурсы
Чтобы узнать больше о связанных темах, посетите ресурсы ниже:
Тепловая карта Seaborn: полное руководство
Создание сеток с несколькими графиками в Seaborn с помощью FacetGrid
Последнее обновление